工信部等七部門制定實施意見 推動腦機接口產業高質量發展
飛象網訊(致新/文)8月8日消息,工業和信息化部、國家發展改革委、教育部、國家衛生健康委、國務院國資委、中國科學院、國家藥監局七部門近日印發《關于推動腦機接口產業創新發展的實施意見》。
該《意見》提到,到2027年,腦機接口關鍵技術取得突破,初步建立先進的技術體系、產業體系和標準體系。電極、芯片和整機產品性能達到國際先進水平,腦機接口產品在工業制造、醫療健康、生活消費等加快應用。產業規模不斷壯大,打造2至3個產業發展集聚區,開拓一批新場景、新模式、新業態。
到2030年,腦機接口產業創新能力顯著提升,形成安全可靠的產業體系,培育2至3家有全球影響力的領軍企業和一批專精特新中小企業,構建具有國際競爭力的產業生態,綜合實力邁入世界前列。
附:
七部門關于推動腦機接口產業創新發展的實施意見
工業和信息化部 國家發展改革委 教育部 國家衛生健康委 國務院國資委 中國科學院 國家藥監局關于推動腦機接口產業創新發展的實施意見
工信部聯科〔2025〕164號
各省、自治區、直轄市及計劃單列市、新疆生產建設兵團工業和信息化、發展改革、教育、衛生健康、國資、藥監主管部門,中國科學院院屬各單位,有關中央企業,各有關單位:
腦機接口通過在腦與機器之間建立信息通道,實現生物智能與機器智能的協同交互,是生命科學和信息科學融合發展的前沿技術。當前,腦機接口創新成果持續涌現,產業加速壯大,正孕育顛覆性突破,已成為科技創新和產業創新深度融合的重要領域。為把握新一輪科技革命和產業變革機遇,推動腦機接口產業高質量發展,加快形成新質生產力,高水平賦能新型工業化,有力支撐現代化產業體系建設,制定本實施意見。
一、總體思路
以習近平新時代中國特色社會主義思想為指導,深入貫徹黨的二十大和二十屆二中、三中全會精神,立足新發展階段,貫徹新發展理念,推動構建新發展格局,統籌發展和安全,以提升腦機接口產業創新能力為主攻方向,以生命科學與信息科學協同發展為驅動,以開拓應用場景為牽引,以打造高性能整機產品為抓手,加強前瞻謀劃和政策引導,加快培育形成未來產業新賽道。
到2027年,腦機接口關鍵技術取得突破,初步建立先進的技術體系、產業體系和標準體系。電極、芯片和整機產品性能達到國際先進水平,腦機接口產品在工業制造、醫療健康、生活消費等加快應用。產業規模不斷壯大,打造2至3個產業發展集聚區,開拓一批新場景、新模式、新業態。
到2030年,腦機接口產業創新能力顯著提升,形成安全可靠的產業體系,培育2至3家有全球影響力的領軍企業和一批專精特新中小企業,構建具有國際競爭力的產業生態,綜合實力邁入世界前列。
二、加強基礎軟硬件攻關
(一)創新腦信號傳感元件。研發面向硬腦膜上、硬腦膜下、大腦皮層內等不同區域的植入式電極,探索腦血管介入式電極,強化材料的穩定性和可靠性,研制專用制備和封裝工藝,提升電極通道數、生物相容性、空間分辨率和信噪比。加快高可用、自適應調節的非植入式電極研發,發展低阻抗、薄介質的新型電極材料,提升電極便捷性、舒適性和易用性。創新基于光、電、磁、超聲、化學的新型腦信號傳感器,突破單模態信號局限,提高腦信號感知能力。
(二)突破關鍵腦機芯片。發展高通道、高速率腦信號采集芯片,強化模數轉換、通道管理和噪聲抑制,增強腦信號采集放大能力。研發高性能、超低功耗腦信號處理芯片,強化并行處理能力,推動感知、計算和調節等功能的一體化集成。研發超低功耗、高速率、高可靠的通信芯片,提升腦信號傳輸和抗干擾能力。
(三)夯實軟件工具底座。完善腦信號編解碼軟件,降低編碼過程的認知負荷,應用人工智能技術強化解碼能力和任務迭代優化能力,提升編解碼準確率、響應速率和場景通用性。開發專用控制交互軟件,提升設備控制和神經調控的精準度,增強多任務協同處理能力。構建專用操作系統和通用軟件平臺,實現多模態數據集成、編解碼算法兼容和交互軟件可編輯功能,優化用戶使用體驗。

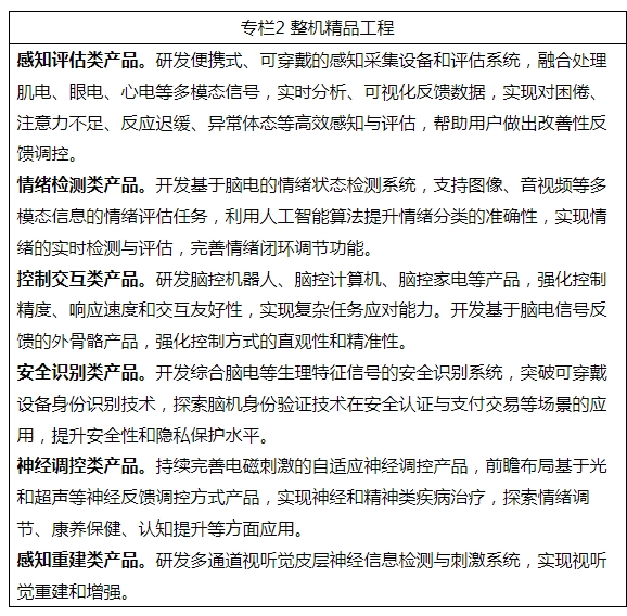
三、打造高性能產品
(四)加快植入式設備研發突破。探索集成高密度神經記錄傳感器、超低功耗植入式芯片的新型產品,創新腦意圖識別功能,提高控制精度和響應速度。完善單向和雙向深部腦刺激器、反應式電刺激器、人工耳蝸等成熟產品,提升信號采集和功能調控準確度,強化神經刺激功效。
(五)推動非植入設備量產迭代。創新額貼式、耳貼式、入耳式、發夾式等產品形態,推動非植入產品向輕量化、高速率、低功耗發展。研制頭盔、頭顯、眼鏡、耳機等集成式腦機接口產品,通過與已有生活消費產品融合發展,支持非植入產品的迭代應用和規模化推廣。
(六)發展輔助設備。研發輔助生理信號設備,通過腦信號與肌電、眼電、心電、近紅外等多模態信號的融合,提升交互控制和感知覺評估的精準度。研發用于植入腦機接口的高精度手術機器人,突破亞微米級精度控制與動態調整技術,提升區域精準實時成像與三維重建能力。

四、推動技術成果應用
(七)推廣產業創新成果。組織開展重點任務揭榜掛帥,支持優勢單位舉辦高水平賽展會,全面發掘創新成果。定期遴選技術先進、成效顯著、可復制推廣的典型案例,發揮引領帶動作用,推動腦機接口應用形成規模化效益。組織產業供需對接活動,打造行業賦能對接平臺,打通行業應用壁壘,加快創新成果落地。
(八)提升檢測和中試能力。支持檢測評估機構發展,建立產品測試規范,研發腦信號檢驗檢測專用儀器,完善評測配套工具,搭建腦機接口器件和系統的試驗環境,加強試驗驗證平臺建設,提升產品應用檢測能力。布局建設產品中試平臺,加速新產品研發和產業化應用,增強信號采集處理與算法驗證能力,提高產品的互操作性和易用性,提升產品質量。

五、壯大創新主體
(九)培育優勢企業。發展壯大腦機接口領域領軍企業,支持組建產業創新聯合體,牽頭承擔國家科技重大專項等任務。促進腦機接口中小企業創新供給,加快培育科技和創新型中小企業、高新技術企業、專精特新中小企業、專精特新“小巨人”企業、制造業單項冠軍企業以及瞪羚企業、獨角獸企業等,實施啟航企業培育工程,完善企業梯度培育體系。推動大中小企業融通創新,鼓勵領軍企業開放算法框架、公共數據和共性技術,為企業共同成長營造良好環境。
(十)完善創新載體。支持建設國家制造業創新中心、國家技術創新中心、國家新興產業創新中心、國家產業技術工程化中心、全國重點實驗室、國家臨床醫學研究中心,凝聚產學研各界優勢力量,提升腦機接口關鍵共性技術供給能力。依托產業聯盟、行業協會等組織,促進腦機接口技術交流、供需對接、國際合作,深化創新鏈產業鏈資金鏈人才鏈融合。建設開源社區,加強對重點開源項目的支持力度,匯聚全球開發者協同創新。
(十一)推動產業集聚。引導創新要素向基礎好、潛力大的地區匯聚,立足各地特色和產業優勢,分級分類建設孵化器和產業園等,打造創新能力強、應用場景佳的優勢集聚區,推動產業鏈上下游集聚發展。推動腦機接口與人工智能、新材料、機器人等領域企業合作,開展技術應用聯合攻關,構建跨領域協作的創新環境。
六、提升產業支撐能力
(十二)強化標準引領。建立腦機接口技術標準體系,布局標準化發展路線圖。各部門依職責組織制定技術標準、產品標準、服務標準、測試標準,結合產業發展需求加快重點標準研制。深入開展標準宣傳推廣,促進標準落地實施。積極參與國際標準制定,大力推動我國標準“走出去”。
(十三)健全安全保障。持續推動倫理研究,建立健全部門協同、社會參與的治理體系,促進技術創新和科技倫理協調發展。建立數據治理框架,規范對用戶信息的收集、存儲、使用等行為,防止腦隱私泄露,提升生物數字信息安全防護能力。
(十四)優化人才培養。加強相關學科專業人才培養,布局建設未來技術學院、現代化產業學院等特色學院。鼓勵企業與高校、科研院所、醫療機構等合作,共同培養跨學科的復合型工程型人才,增強高水平人才供給。建設卓越工程師實踐基地,加強職業教育和技術培訓,大力培育產業應用型技能型人才。加強海外人才交流引進,健全人才服務體系,確保人才引得來、留得住。
七、保障措施
(十五)強化統籌協調。在中央科技委領導下,強化部門協同,統籌推進技術攻關、產業發展、行業應用、安全治理等工作。深化央地協作,優化產業布局,鼓勵地方結合實際制定針對性、可操作的政策舉措,因地制宜推動技術創新和產業發展。
(十六)加強政策支持。加強腦機接口技術攻關和應用示范,推動布局實施一批重大項目,強化協同攻關能力。推動國家制造業轉型升級基金、國家中小企業發展基金等加大投入,實施“科技產業金融一體化”專項,發揮國家產融合作平臺作用,帶動更多資本投入。對植入式腦機接口醫療器械等重點產品加大注冊指導,給予優先支持。用好首臺(套)、首批次保險補償政策,加快產業化落地。
(十七)深化國際合作。匯聚國內外創新資源,加強技術研發和產業交流,鼓勵國外企業和機構在國內設立研發中心和制造基地等,加速產業國際化發展。支持開拓海外市場,推廣優秀產品和解決方案,打造國際化的產業發展模式。支持我國企事業單位參與國際會議,積極貢獻中國產品、中國方案和中國智慧。
工業和信息化部
國家發展改革委
教育部
國家衛生健康委
國務院國資委
中國科學院
國家藥監局
2025年7月23日
1.本網刊載內容,凡注明來源為“飛象網”和“飛象原創”皆屬飛象網版權所有,未經允許禁止轉載、摘編及鏡像,違者必究。對于經過授權可以轉載,請必須保持轉載文章、圖像、音視頻的完整性,并完整標注作者信息和飛象網來源。
2.凡注明“來源:XXXX”的作品,均轉載自其它媒體,在于傳播更多行業信息,并不代表本網贊同其觀點和對其真實性負責。
3.如因作品內容、版權和其它問題,請在相關作品刊發之日起30日內與本網聯系,我們將第一時間予以處理。
本站聯系電話為86-010-87765777,郵件后綴為cctime.com,冒充本站員工以任何其他聯系方式,進行的“內容核實”、“商務聯系”等行為,均不能代表本站。本站擁有對此聲明的最終解釋權。
5G-A賦能機器人火炬接力:中國移動以技術革新點亮全運科技盛宴
2025年11月,第十五屆全國運動會將在粵港澳三地盛大啟幕。這場賽事不僅是體育健兒的競技場,更是前沿科技落地應用的“試驗田”。其中,11月2日的機器人火炬接力作為本次全運會的核心創新亮點..[詳細]
輕薄機型出師未捷身先死,長使業績淚滿襟
當iPhone Air宣布上市當天,隨著各路評測內容解禁,一個顯眼的標題也隨之出現,那就是“注定停產”。輕薄機型的出現一方面讓人們看到廠商正在挖掘全新市場空間,另一方面也勾起了小尺寸機型..[詳細]
智能未來:宇宙為你閃爍
未來十年,你家的電表可能再也不用換電池,自動駕駛汽車能"看到"幾公里外的路況,甚至海洋深處的傳感器都能實時傳回數據。這些不是科幻,而是剛剛在無錫物博會上發布的《2025全球..[詳細]
智能IP廣域網成為筑牢智算產業發展根基的關鍵一環
隨著國家加速推動智算產業高質量發展,網絡支撐能力已成為產業進階的核心抓手,而作為關鍵基礎設施的智能IP廣域網,正憑借其在算力調度、數據傳輸中的核心作用,成為筑牢智算產業發展根基的..[詳細]
大中華區市場失守 蘋果寄望AI驅動未來增長
蘋果公司公布的2025 財年第四季度財報呈現“冰火兩重天”態勢:全球營收1024.66億美元同比增長 8%,凈利潤274.66億美元同比激增86.4%,毛利率攀升至 47.18%。但作為第三大市場的大中華區卻成..[詳細]













